2018-04-04 09:52:03
来源:
责任编辑:
罗依
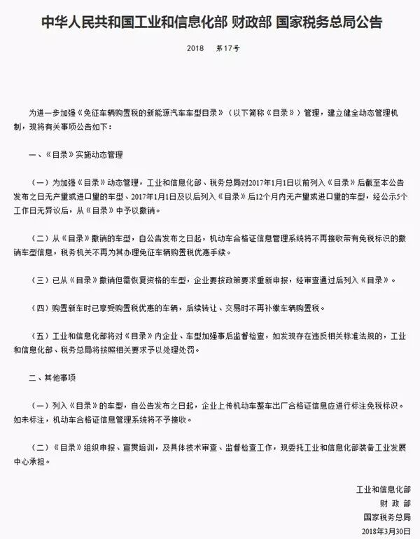
日前,工业和信息化部、财政部和国家税务总局联合发布公告,表示将进一步加强对《免征车辆购置税的新能源汽车车型目录》(以下简称《目录》)的管理,建立健全动态管理机制。
公告中指出,对2017年1月1日以前列入《目录》后截至此公告发布之日无产量或进口量的车型、2017年1月1日及以后列入《目录》后12个月内无产量或进口量的车型,公示5个工作日无异议后将从《目录》中撤销。
从《目录》中撤销的车型,自公告发布之日起,机动车合格证信息管理系统将不再接收带有免税标识的撤销车型信息,税务机关也不再为其办理免征车辆购置税优惠手续。
此外,购置新车时已享受购置税优惠的车辆,后续转让、交易时不再补缴车辆购置税。
公告中还强调,工业和信息化部将对《目录》内企业、车型加强事后监督检查,如发现存在违反相关标准法规的,工业和信息化部和税务总局将按照相关要求予以处理处罚。
以下是公告全文:
2022-04-11 11:13:26
2022-06-22 19:51:59
2021-11-19 09:27:23
2022-08-11 08:18:08
2022-09-22 12:34:39
2022-06-16 16:10:23
2022-04-29 14:58:03
2022-05-25 08:39:20
2022-04-28 16:02:08
关于我们 | 网站声明 | 版权说明 | 广告服务 | 友情链接 | 联系我们
中国产经网 Copyright © 2015 WWW.CNIEOL.COM All Rights Reserved 京ICP备18025283号-2 地址:中国·北京市西城区月坛南街59号 联系电话:+86(0)10-68536889 E-mail:cnieol@cnieol.com
建议将IE版本升级到7.0以上版本兼容模式访问本站 且将分辨率调整到显示器最适宜状态 北京云邦创源科技有限公司提供支持